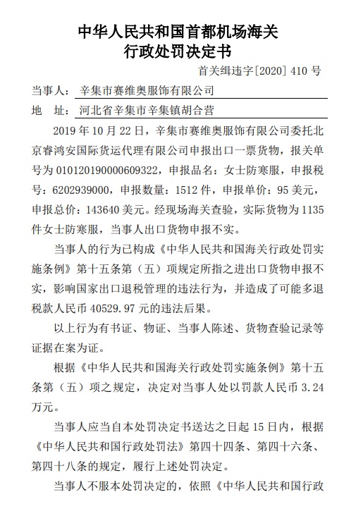
中國質量新聞網訊 12月25日,北京海關網站發布中華人民共和國首都機場海關行政處罰決定書(首關緝違字〔2020〕410號),涉及辛集市賽維奧服飾有限公司。



中國質量新聞網訊 12月25日,北京海關網站發布中華人民共和國首都機場海關行政處罰決定書(首關緝違字〔2020〕410號),涉及辛集市賽維奧服飾有限公司。



本網注明“來源:中國質量新聞網”的所有作品,版權均屬于中國質量新聞網,未經本網授權不得轉載、摘編或利用其他方式使用上述作品。已經本網授權使用作品的,應在授權范圍內使用,并注明“來源:中國質量新聞網”。違反上述聲明者,本網將追究其相關法律責任。若需轉載本網稿件,請致電:010-84648459。
本網注明“來源:XXX(非中國質量新聞網)”的作品,均轉載自其他媒體,轉載目的在于傳遞更多信息,不代表本網觀點。文章內容僅供參考。如因作品內容、版權和其他問題需要同本網聯系的,請直接點擊《新聞稿件修改申請表》表格填寫修改內容(所有選項均為必填),然后發郵件至 lxwm@cqn.com.cn(郵件主題請務必以“企業名稱+稿件修改申請”形式命名),以便本網盡快處理。